Instance Verification Kit (IVK)
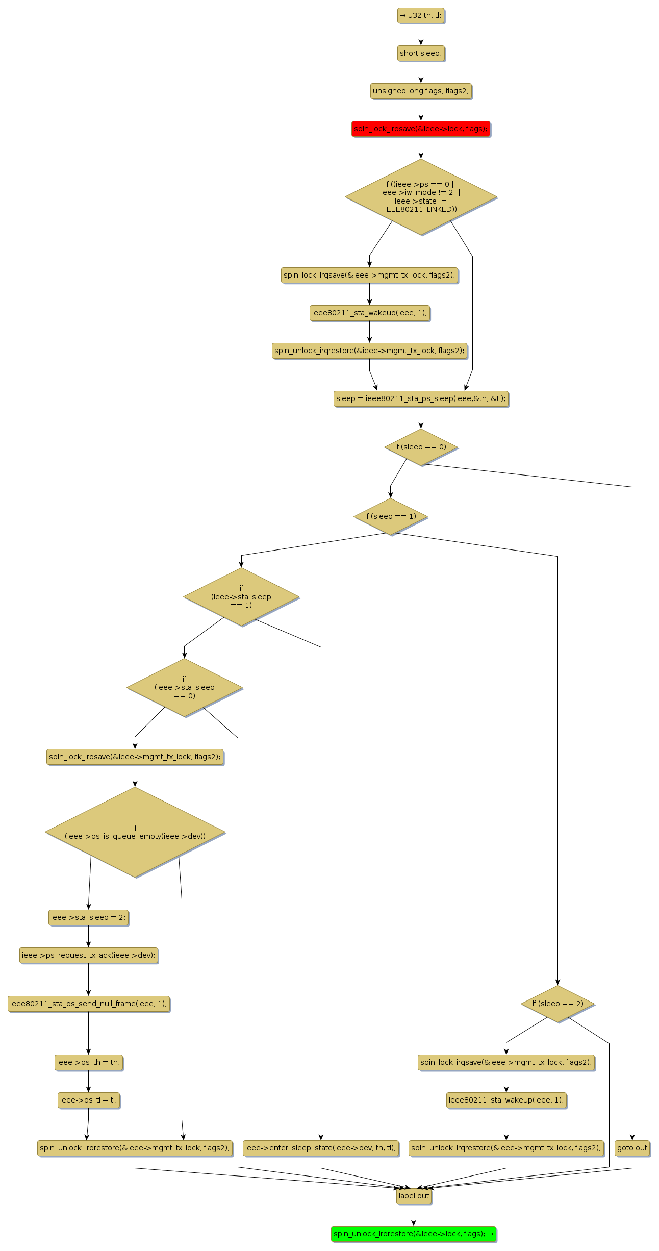
spin lock @ [49432+38+/linux-3.19-rc1/drivers/staging/rtl8192u/ieee80211/ieee80211_softmac.c]
Instance Signature: lock
|
The Matching Pair Graph:
|
|
Function Name
|
Control Flow Graph (CFG)
|
Events Flow Graph (EFG)
|
Source Correspondence
|
|
ieee80211_sta_ps
|
|
|
[49321+16+/linux-3.19-rc1/drivers/staging/rtl8192u/ieee80211/ieee80211_softmac.c]
|